关灯
开启左侧

[研招动态] 【超全整理】2024深圳大学考研参考书目&考试科目变化盘点!

[复制链接]
深大引路人 发表于 2024-1-12 10:10:31 | 显示全部楼层 |阅读模式 打印 上一主题 下一主题
 
2023年八月中旬,深圳大学公布了2024年硕士专业招生目录。

今天,前程院SZU教研团队快速与2023年硕士招生目录的对比后,整理出了一份详细的拟招人数和专业增减情况对比。

新增专业:
高等研究院新增:
025200应用统计、085408光电信息工程、086001生物技术与工程、070100生物技术与工程、070100数学、070200物理学、070300化学、071000生物学

化学与环境工程学院新增:
083200食品科学与工程
外国语学院新增:055100翻译、050203法语语言文学、0502Z1国别和区域研究

医学部新增:100200临床医学

艺术学部新增:
135200音乐、135600美术与书法、135700设计、140300设计学

应用技术学院新增:055100翻译

中国经济特区研究中心新增:
085410人工智能(经济)
可视计算与智慧城市交叉研究中心新增:081200计算机科学与技术

深圳理工大学(筹)联合培养项目新增:
085404计算机技术、085409生物医学工程、085601材料工程、086001生物技术与工程

学院取消招生专业
法学院取消招生专业:
030107经济法学、030109国际法学

高等研究院取消招生专业:
0701Z1复杂系统与数据科学、0713Z1生命健康与环境、077300材料科学与工程、083200食品科学与工程

艺术学部取消招生专业:
135108艺术设计、130200音乐与舞蹈学、130300戏剧与影视学、130400戏剧与影视学、130400美术学、130500设计学

应用技术学院取消招生专业:
055102英语口译、081200计算机科学与技术、080300光学工程

合规研究院取消招生专业:035101法律(非法学)

25各位研崽,现在就跟小编一起来剖析一下深大各专业参考书目和考试科目的变化吧~

PART/1
政府管理学院
1️⃣030200政治学

2024年招生目录
2023年招生目录
相对23招生目录,24招生目录变化:
①专业方向变更:
00不区分方向


PART/2
传播学院
1️⃣055200新闻与传播

2024年招生目录

2023年招生目录
相对23招生目录,24招生目录变化:
①专业方向变更:
51健康传播产教融合平台

2️⃣50300新闻传播学

2024年招生目录

2023年招生目录
相对23招生目录,24招生目录变化:
①考试科目更换:
703新闻传播学基础更换为440新闻与传播专业基础
②科目代码更换:
903媒体文化更换为716媒体文化
③专业方向新增
51计算传播学交叉育人平台


PART/3
电子与信息工程学院
1️⃣085401新一代电子信息技术(含量子技术等)

2024年招生目录

2023年招生目录
相对23招生目录,24招生目录变化:
①专业方向变更:
01新一代电子信息技术(含量子技术等)
51广东省数字创意技术工程实验室

2️⃣085402通信工程(含宽带网络、移动通信等)

2024年招生目录

2023年招生目录
相对23招生目录,24招生目录变化:
①专业方向变更:
01通信工程(含宽带网络、移动通信等)
51大数据图像和通信应用产教联合创新中心

3️⃣085403集成电路工程
2024年招生目录

2023年招生目录
相对23招生目录,24招生目录变化:
①专业方向变更:
00不区分方向

4️⃣080900电子科学与技术

2024招生目录

2023年招生目录
相对23招生目录,24招生目录变化:
①专业方向变更:
00不区分方向

5️⃣081000信息与通信工程

2024年招生目录

2023年招生目录
相对23招生目录,24招生目录变化:
①专业方向变更:
01信息与通信工程
51位置感知与探测广东省工程技术研究中心
52人工智能与现代通信研究院


PART/4
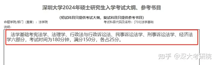
法学院
1️⃣035101法律(非法学)

2024年招生目录

2023年招生目录
相对23招生目录,24招生目录变化:
①专业方向变更:
01法律(非法学)
51合规

2️⃣030100法学

2024年招生目录

2023年招生目录
相对23招生目录,24招生目录变化:
①科目代码更换:
704法学基础更换为703法学基础
931法学专业更换为930法学专业

②考试科目考察范围新增:
703法学基础考察范围新增经济法

③专业方向变更
01国际法学、02宪法学与行政法学、03刑法学、04经济法学、05民商法学、06法学理论、07诉讼法学、08知识产权法学


PART/5
高等研究院
1️⃣085701环境工程

2024年招生目录

2023年招生目录
相对23招生目录,24招生目录变化:
①专业方向变更:
00不区分方向


PART/6
管理学院
1️⃣125100工商管理

2024年招生目录

2023年招生目录
相对23招生目录,24招生目录变化:
①复试科目新增:
00不区分方向
[F107]专业综合知识考核 (管理学院)


PART/7
化学与环境工程学院
1️⃣085602化学工程

2024年招生目录

2023年招生目录
相对23招生目录,24招生目录变化:
①专业方向变更:
01化学工程
51先进高分子材料产教 融合育人平台

2️⃣085701环境工程

2024年招生目录

2023年招生目录
相对23招生目录,24招生目录变化:
①专业方向变更:
00不区分方向

3️⃣070300化学

2024年招生目录

2023年招生目录
相对23招生目录,24招生目录变化:
①科目代码变更
706有机化学变更为704有机化学
933物理化学变更为931物理化学;
②专业方向变更
01化学
51纳米传感与分子诊疗技术研究中心


PART/7
机电与控制工程学院
1️⃣085406控制工程

2024年招生目录

2023年招生目录
相对23招生目录,24招生目录变化:
①专业方向变更:
00不区分方向

2️⃣085501机械工程

2024年招生目录

2023年招生目录
相对23招生目录,24招生目录变化:
①专业方向变更:
00不区分方向

3️⃣085509智能制造技术

2024年招生目录

2023年招生目录
相对23招生目录,24招生目录变化:
①专业方向变更:
00不区分方向

4️⃣080200机械工程

2024年招生目录

2023年招生目录
相对23招生目录,24招生目录变化:
①专业方向变更:
00不区分方向

5️⃣081100控制科学与工程

2024年招生目录

2023年招生目录
相对23招生目录,24招生目录变化:
①专业方向变更:
01控制科学与工程
51广东省电磁控制与智能机器人重点实验室


PART/8
计算机与软件学院
1️⃣081200计算机科学与技术

2024年招生目录

2023年招生目录
相对23招生目录,24招生目录变化:
①专业方向变更:
01计算机科学与技术
51医学影像与智能分析


PART/9
建筑与城市规划学院
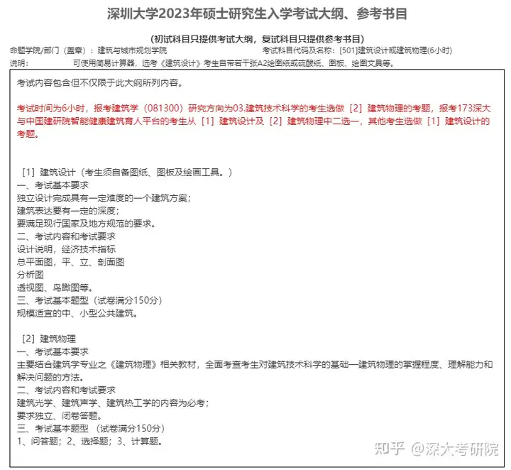
1️⃣085100建筑/081300建筑学

2024年招生目录

2023年招生目录
相对23招生目录,24招生目录变化:
①考试大纲变更:
1.其他考生选做[1]建筑设计的考题。
2.[1]建筑设计
考试内容和考试要求:分析图及必要的设计图示
3.[2]建筑物理
考试内容和考试要求:建筑光学、建筑声学、建筑热工学的内容为必考;绿色、健康建筑相关理论知识和设计理念作为拓展考察内容。

2️⃣085704 测绘工程/0871Z1地理信息与智慧城市

2024年招生目录

2023年招生目录
相对23招生目录,24招生目录变化:
①参考书目变更:
《摄影测量学(第三版)》,潘励等,武汉大学出版社,2023
①参考大纲变更:
摄影测量基本概念;单幅影像解析基础;双像解析摄影测量;解析空中三角测量;点特征提取算法;特征匹配;


PART/10
经济学院
1️⃣025400国际商务

2024年招生目录

2023年招生目录
相对23招生目录,24招生目录变化:
①参考书目新增:
《国际商务》(第十一版)查尔斯·希尔 托马斯·霍特 著 中国人民大学出版社 2019.03

2️⃣120201会计学

2024年招生目录

2023年招生目录
相对23招生目录,24招生目录变化:
①参考书目变更:
《会计》(2023年注册会计师全国统一考试辅导教材),中国注册会计师协会编,中国财政经济出版社。
《财务成本管理》(2023年注册会计师全国统一考试辅导教材),中国注册会计师协会 组织编写,中国财政经济出版社。


PART/11
马克思主义学院
1️⃣030500马克思主义理论

2024年招生目录

2023年招生目录
相对23招生目录,24招生目录变化:
①科目代码变更:
707马克思主义基础理论变更为705马克思主义基础理论
934马克思主义中国化基本理论变更为932马克思主义中国化基本理论
②705马克思主义基础理论考试题型变更
主要题型可能有:名词解释、判断题、简答题、论述题等。


PART/12
人文学院
1️⃣010100哲学
2024年招生目录
2023年招生目录
相对比23招生目录,24招生目录变化:
①科目代码变更:708→706中国哲学史;935→933西方哲学史

2️⃣050100中国语言文学
2024年招生目录
2023年招生目录
相对比23招生目录,24招生目录变化:
①科目代码变更:709→707古代文学与汉语基础;936→934中外文学与文论


PART/13
心理学院
1️⃣045400应用心理
2024年招生目录
2023年招生目录
相对比23招生目录,24招生目录变化:
①研究方向变更:删减01学校心理学、02心理咨询与临床心理、03心理健康与社会工作三个研究方向,变更为不区分方向

2️⃣040200心理学
2024年招生目录
2023年招生目录
相对比23招生目录,24招生目录变化:
①研究方向变更:删减01发展与教育心理学、02情绪与健康心理学、03认知神经科学、04心理测量与应用四个研究方向,变更为不区分方向


PART/14
生命与海洋科学学院
1️⃣086001生物技术与工程
2024年招生目录
2023年招生目录
相对比23招生目录,24招生目录变化:
①研究方向变更:删减01植物生物技术与工程、02生物医药工程、03微生物工程、04生态与环境工程四个研究方向,变更为不区分方向

2️⃣071000生物学
2024年招生目录
2023年招生目录
相对比23招生目录,24招生目录变化:
①科目代码变更:710→708分子生物学;937→935细胞生物学
②研究方向变更:删减10个研究方向,变更为不区分方向

3️⃣071300生态学
2024年招生目录
2023年招生目录
相对比23招生目录,24招生目录变化:
①科目代码变更:711→709生态学;937→935细胞生物学
②研究方向变更:删减3个研究方向,变更为不区分方向


PART/15
教育学部
1️⃣045101教育管理
2024年招生目录
2023年招生目录
相对比23招生目录,24招生目录变化:
①科目代码变更:945→942教育管理学

2️⃣045102学科教学(思政)
2024年招生目录
2023年招生目录
相对比23招生目录,24招生目录变化:
①科目代码变更:946→943思想政治学科教学论

3️⃣045103学科教学(语文)
2024年招生目录
2023年招生目录
相对比23招生目录,24招生目录变化:
①科目代码变更:947→944语文课程与教学论

4️⃣045104学科教学(数学)
2024年招生目录
2023年招生目录
相对比23招生目录,24招生目录变化:
①科目代码变更:948→945初等数学研究

5️⃣045107学科教学(生物)
2024招生目录、考试大纲
2023招生目录、考试大纲
相对比23招生目录,24招生目录变化:
①考试题型变更:删减教学案例设计与分析题,增加填空以及选择两种题型

6️⃣045116心理健康教育
2024年招生目录
2023年招生目录
相对比23招生目录,24招生目录变化:
①科目代码变更:949→946教育心理学综合


PART/16
数学科学学院
1️⃣070100数学
2024年招生目录
2023年招生目录
相对比23招生目录,24招生目录变化:
①科目代码变更:712→710数学分析;938→936高等代数

2️⃣071400统计学
2024年招生目录
2023年招生目录
相对比23招生目录,24招生目录变化:
①科目代码变更:712→710数学分析;938→936高等代数


PART/17
体育学院
1️⃣040300体育学
2024年招生目录
2023年招生目录
相对比23招生目录,24招生目录变化:
①科目代码变更:720→718体育理论综合


PART/18
土木与交通工程学院
1️⃣085901土木工程(专业学位)
2024年招生目录
2023年招生目录
相对比23招生目录,24招生目录变化:
①科目名称变更:由土木工程结构综合知识变为材料力学

2️⃣086100交通运输
2024年招生目录
2023年招生目录
相对比23招生目录,24招生目录变化:
①新增1个研究方向:51 滨海城市韧性基础设施教育部重点实验室

3️⃣081400土木工程(学术学位)
2024年招生目录
2023年招生目录
相对比23招生目录,24招生目录变化:
①科目名称变更:由土木工程结构综合知识变为材料力学
②新增1个研究方向:51 广东省滨海土木工程耐久性重点实验室


PART/19
外国语学院
1️⃣055100翻译(原英语口译)
2024年招生目录
2023年招生目录
相对比23招生目录,24招生目录变化:
①专业代码、名称变更:由055102英语口译改为055100翻译

2️⃣050200外国语言文学
2024年招生目录
2023年招生目录
相对比23招生目录,24招生目录变化:
①科目代码变更:719→717专业英语;950→947综合英语
②新增研究方向:01外国语言文学 51神经语言学交叉联合育人平台


PART/20
物理与光电工程学院
1️⃣085407仪器仪表工程
2024年招生目录
2023年招生目录
相对比23招生目录,24招生目录变化:
①研究方向变更:删减4个研究方向,变为不区分方向

2️⃣085408光电信息工程
2024年招生目录
2023年招生目录
相对比23招生目录,24招生目录变化:
①研究方向变更:删减5个研究方向,变为不区分方向

3️⃣085803核能工程
2024年招生目录
2023年招生目录
相对比23招生目录,24招生目录变化:
①科目名称变更:由热工基础变为核能工程基础及普通物理
②研究方向变更:删减4个研究方向,变为不区分方向

4️⃣070200物理学
2024年招生目录
2023年招生目录
相对比23招生目录,24招生目录变化:
①科目代码变更713→711量子力学;939→937普通物理
②研究方向变更为:
01原子核物理与等离子体物理
02凝聚态物理
03光学
04薄膜物理与技术
05量子科学与技术

5️⃣080300光学工程
2024年招生目录
2023年招生目录
相对比23招生目录,24招生目录变化:
①新增1个研究方向:光学工程


PART/21
医学部
1️⃣085409生物医学工程(专业学位)
2024年招生目录
2023年招生目录
相对比23招生目录,24招生目录变化:
①新增3个研究方向:51 生物医学工程中心、52 生物传感与诊疗技术产教融合育人平台、53 医疗器械科技创新创业人才培养平台

2️⃣105300公共卫生
2024年招生目录
2023年招生目录
相对比23招生目录,24招生目录变化:
①研究方向变更为:
01 公共卫生
51 医院感染控制融合育人平台

3️⃣083100生物医学工程(学术学位)
2024年招生目录
2023年招生目录
相对比23招生目录,24招生目录变化:
①新增1个研究方向:智能医学工程研究中心

4️⃣100100基础医学
2024年招生目录
2023年招生目录
相对比23招生目录,24招生目录变化:
①科目代码变更:721→719

5️⃣107200生物医学工程(医)
2024年招生目录
2023年招生目录
相对比23招生目录,24招生目录变化:
①科目代码变更:722→720生物化学与生物材料


PART/22
艺术学部
1️⃣135700设计(原艺术设计)
2024年招生目录
2023年招生目录
相对比23招生目录,24招生目录变化:
①专业代码、名称变更:由135108艺术设计改为135700设计
②科目代码变更:718→715设计专业基础;944→941专业设计

2️⃣135700设计(原艺术设计)
2024年招生目录
2023年招生目录
相对比23招生目录,24招生目录变化:
①专业名称变更:由艺术学理论改为艺术学
②科目代码变更:714→712艺术概论;940→938艺术评论写作
③研究方向变更为:
01艺术理论
02艺术史
03艺术管理
04美术与书法研究
05音乐与舞蹈研究
06戏剧与影视研究

3️⃣140300设计学
2024年招生目录
2023年招生目录
相对比23招生目录,24招生目录变化:
①专业代码变更:由130500变为140300
②科目代码变更:718→715设计专业基础;944→941专业设计


PART/23
应用技术学院
1️⃣085601材料工程(专业学位)
2024年招生目录
2023年招生目录
相对比23招生目录,24招生目录变化:
研究方向变更为:
01光电材料与器件
02新能源材料与器件
03微纳技术半导体薄膜
04功能晶体材料与应用
05材料检测技术

2️⃣086100交通运输(专业学位)
2024年招生目录
2023年招生目录
相对比23招生目录,24招生目录变化:
研究方向变更为:
01轨道交通规划设计与运营管理
02新型载运工具与车路协同技术及应用

3️⃣070200物理学(学术学位)
2024年招生目录
2023年招生目录
相对比23招生目录,24招生目录变化:
专业课代码由711、937改为713、939


PART/24
微纳光电子学研究院
1️⃣080300光学工程(学术学位)
2024年招生目录
2023年招生目录
相对比23招生目录,24招生目录变化:
研究方向变更为:
01激光光电子学及信息技术与系统
02微尺度光场调控与应用
03光催化与能源光子学
04集成光电子材料与器件


PART/25
中国经济特区研究中心
新增专业:
085410人工智能(经济)(专业学位)

1️⃣020100理论经济学(学术学位)
2024年招生目录
2023年招生目录
相对比23招生目录,24招生目录变化:
研究方向变更为:
01政治经济学(特区经济学)
02经济思想史
03西方经济学
04世界经济
05人口、资源与环境经济学


PART/26
合规研究院
相对比23招生目录,24招生目录变化:
取消了035101法律(非法学)(专业学位)专业


PART/27
大数据国家工程实验室
相对比23招生目录,24招生目录变化:
实验室更名为:大数据国家工程实验室


PART/28
医院管理研究院
1️⃣125100工商管理
2024年招生目录
2023年招生目录
相对比23招生目录,24招生目录变化:
复试科目变更为:
[F107]专业综合知识考核 (管理学院);
[FS07]政治(工商管理专业);


PART/29
光明实验室
相对比23招生目录,24招生目录变化:
实验室更名为:光明实验室


目前来看,大部分专业考试内容变动不大,大家按计划复习即可。备考专业变动较大的同学也不要焦虑,变化影响的不是你一个人,大家都需要重新应对,竞争对手被吓跑了,你的上岸几率就提升了,坚持复习,才是决胜的关键!
回复

使用道具 举报

 
您需要登录后才可以回帖 登录 | 立即注册

本版积分规则

热门图文
热门帖子
排行榜
作者专栏

关注我们:微信订阅号

官方微信

官方公众号

公司服务热线:

18927438622

公司地址:广州市番禺区大学城明志街1号广州大学城信息枢纽楼812

运营中心:广州市番禺区大学城明志街1号广州大学城信息枢纽楼812

邮编:510000 Email:1242041897@qq.com

Copyright   ©2018-2020  深大考研论坛_深圳大学考研论坛_深大考研网(shendabbs.com))©技术支持:考研院    ( 粤ICP备19157446号 )